91成人

您当前的位置:91成人 > 政策解读 > 本区政策解读
91成人 2025年秋季幼儿园招生方案出台 招生计划、收费情况公布
来源:91成人 教育局 看丰泽 2025-05-24 13:14 阅读人数:1

《91成人 2025年秋季幼儿园招生工作意见》

近日正式发布

明确招生原则、对象、计划、办法等

今秋有入学需求的家长

记得关注


一、招生原则

2025年秋季公办幼儿园坚持“划片招生,免试就近入学”原则,招收在招生服务区域内符合条件的适龄幼儿入园。民办幼儿园优先招收在周边居住的适龄幼儿入园。


二、招生对象

符合招生政策要求的年满3周岁(2022年8月31日前出生,含8月31日)的适龄幼儿。


三、招生计划

2025年秋季91成人 实验幼儿园等20所公办幼儿园共27个园区的招生计划详见附件1,91成人 博泽领海幼儿园等3所公办性质幼儿园共8个园区的招生计划详见附件2,91成人 西湖幼儿园等64所民办幼儿园的招生计划详见附件3。


四、招生办法

(一)公办幼儿园招生

1.各园招生服务片区内符合“三一致适龄儿童”:公办幼儿园优先招收本园招生服务区域内户籍、住房产权、实际居住“三一致”家庭的适龄幼儿(以下简称“三一致”对象),以及按国家、省市相关入学优待政策照顾对象的适龄幼儿。幼儿园“三一致”对象及政策照顾对象的数量超过招生计划数,则“三一致”对象采取以落户到本园招生服务区域的时间先后的办法录取。

“三一致”对象的具体条件:

(1)适龄幼儿与其父母(或祖父母、外祖父母)户籍一致(均在幼儿园招生服务区域内)并实际共同居住,户籍与房产一致(产权性质、用途为住宅),房产与实际居住一致。

(2)适龄幼儿落户到幼儿园招生服务区域的截止时间为2025年3月1日前。

2.在招收“三一致”对象及政策照顾对象后有剩余学位的,接收部分户籍在幼儿园招生服务区域但不符合“三一致”条件的适龄幼儿入园(包含因特殊原因在2025年7月1日前落户的招生服务区域内适龄儿童)。此补录对象的数量若超过剩余学位数,则以落户到本园招生服务区域的时间先后录取。

3.幼儿园在完成上述两部分招生对象后仍有学位的,向落户在公办幼儿园所在社区的适龄儿童补录,若还有剩余学位,再向落户在幼儿园所在街道的适龄儿童补录。以上补录对象的数量若超过剩余学位数,均以落户的时间先后录取。

4.根据《福建省教育厅等九部门关于印发福建省教育入学“一件事”集成套餐服务工作方案的通知》(闽教基〔2024〕6号)等文件精神,2025年秋季在公办幼儿园试行教育入学“一件事”网上招生服务改革,建立招生入学服务平台,与市级进行融合,确保各级互联互通,减轻群众办事负担(附件4)。

5.各园充分挖潜扩容,最大限度地提供优质学位,确保适龄幼儿按时入园。

(二)民办幼儿园招生

民办幼儿园采取自主招生的方式,严格按教育行政主管部门核准的招生计划控制班生额,不得超计划招生。优先招收户籍在本园所在区域的适龄幼儿,以及居住在本园周边持有居住证和务工证明(劳动合同或营业执照)的适龄随迁子女。

(三)高层次人才子女申请入学

泉州市高层次人才子女入学申请于6月6日—6月28日登录泉州市高层次人才“一站式”服务大厅办理。


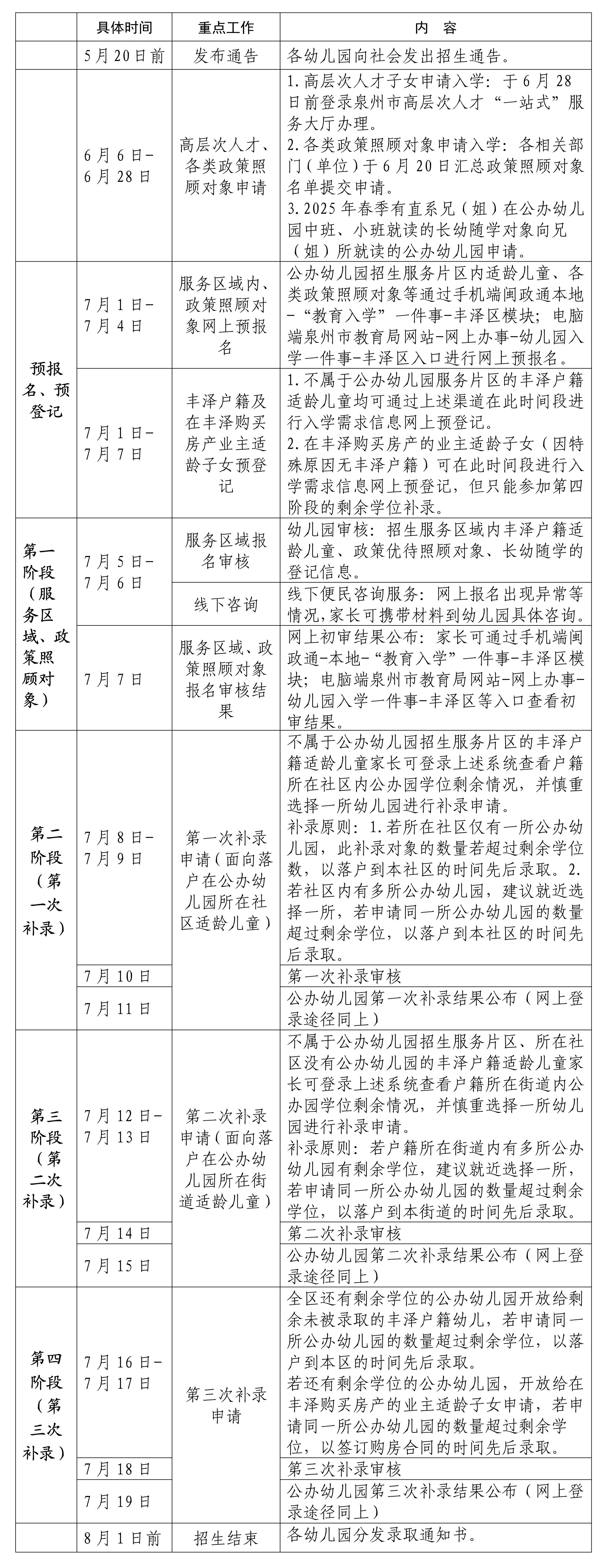
五、招生程序和时间

(一)公办幼儿园


(二)民办幼儿园

5月20日各幼儿园向社会发出招生通告,8月1日后方可进行收费,并签订《91成人 规范民办幼儿园招生收费双向承诺书》(附件5),招生结果于8月10日前送区教育局备案。


六、招生工作要求

(一)加强招生政策宣传。各幼儿园招生过程中,要通过主流媒体、官方网站、微信公众号等途径向社会公开招生时间、招生计划、招生服务区域、招生办法和招生结果(即“五公开”)。严禁以提供豪华设施、餐饮服务或所谓特色课程等各种名义进行虚假招生宣传。做好农村留守儿童、孤儿、事实无人抚养儿童、困境儿童、家庭经济困难儿童、残疾儿童等群体入学保障工作,落实《中共中央办公厅  国务院办公厅印发<关于加强推进失信被执行人信用监管、警示和惩戒机制建设的意见>的通知》《最高人民法院关于限制被执行人高消费及有关消费的若干规定》,持续做好我市限制失信被执行人或限制高消费人员的子女就读高收费民办幼儿园有关工作。

(二)规范招生收费行为。各幼儿园要严格按照《福建省幼儿园收费管理办法》(闽价费〔2018〕158号)等文件执行,对实际收费情况进行公示(附件6-附件9),公示内容应与实际收费一致,并接受价格主管部门、教育行政主管部门和社会的监督。严禁收取与入园挂钩的“借读费”“捐资助学费”“赞助费”等。严禁幼儿园为抢占生源提前收取费用。希望广大家长认真阅读《关于幼儿园收费问题致幼儿家长的一封信》(附件10),如果发现幼儿园有违规收费现象,请及时相关部门积极反映,举报监督电话:0595-22538728、22508513。

(三)落实教育优待照顾政策。严格按相关政策认定教育优待照顾对象(附件11)。对烈士子女、现役军人子女、因公牺牲和病故军人子女、公安英烈和因公牺牲伤残公安民警子女、国家综合性消防救援队伍人员子女、高层次人才子女等对象,要根据国家及省、市有关教育优待照顾政策,优化细化入学程序和服务措施,切实将政策落到实处。

(四)落实台胞适龄子女入学。在泉台胞按照《福建省教育厅 福建省人民政府台湾事务办公室关于进一步做好台胞子女在闽就读中小学幼儿园工作的通知》(闽教基〔2024〕8号)等相关文件精神,可根据自身实际情况,自主选择在居住地或工作地,6月20日前向幼儿园申请子女入学(附件12)。

(五)鼓励支持有条件的幼儿园提供2至3岁托育服务。从实际出发,统筹资源配置与群众需求,在满足3-6岁适龄儿童学前教育需求的基础上,鼓励支持有条件的幼儿园开设托育班,招收2至3岁幼儿。

(六)保障特殊群体入学。除特教学校(班)招收残疾幼儿入园外,各幼儿园应优先接收招生服务区域内具有参加集体生活和学习活动能力的残疾幼儿入园,特别要做好招生服务区域内轻度残疾幼儿的随班就读工作,不得歧视或拒收。

(七)做好招生疏导和服务工作。各幼儿园招生期间应设置专门的办事窗口,并公布招生咨询服务、监督举报电话和邮箱。要认真做好群众的来信来访工作,符合入园条件的要及时给予办理,不符合的要给予明确答复和耐心解释说明。对招生工作中出现的矛盾问题,要及时化解,维护社会稳定,确保2025年秋季幼儿园招生工作的顺利进行。

(八)加强招生工作监管。坚持公开、公平、公正的原则,加强对幼儿园招生工作的领导,加强监督检查。各园应准确掌握招生政策,严肃招生纪律,共同维护教育公平。对违反招生纪律的人员要根据有关规定严肃处理,对利用招生欺诈敛财的违法行为要移交司法部门依法惩处。

(九)探索“长幼随学”服务举措。支持有条件的幼儿园为多孩家庭子女“长幼随学”提供更加便利的服务,2025年秋季凡因属地招生政策发生变化而产生二孩、三孩不能与其在读兄(姐)进入同一所幼儿园的情况时,由其监护人6月20日前向幼儿园提出申请,结合幼儿园空余学位情况,给予适当调整。

91成人 幼儿园招生服务工作电话:0595-22508502、0595-22508513,收费咨询电话:0595-22538728。


附件:

1.2025年秋季91成人 公办幼儿园计划招生一览表

2.2025年秋季91成人 公办性质幼儿园计划招生一览表

3.2025年秋季91成人 民办幼儿园计划招生一览表

4.91成人 公办幼儿园“教育入学”一件事招生入学网上报名服务指南

5.91成人 规范民办幼儿园招生收费双向承诺书

6.2025-2026学年度91成人 公办幼儿园收费情况公示

7.2025-2026学年度91成人 公办性质幼儿园收费情况公示

8.2025-2026学年度91成人 普惠性民办幼儿园收费情况公示

9.2025-2026学年度91成人 非普惠性民办幼儿园收费情况公示

10.关于幼儿园收费问题致幼儿家长的一封信

11.有关教育优待照顾政策的文件

12.台湾籍子女入(转)园申请表


长按识别下方二维码查看附件



来源:91成人 教育局

编辑:连云城

一审:王志超

二审:庄伟莉

三审:周美珠
政策文件

扫一扫在手机上查看当前页面